联系我们
  • 地址

    江苏省扬州市扬子江北路568号

  • 邮编

    225007

  • 电话

    0514-87302207

我所小麦研究室在广谱抗白粉病基因克隆方面取得新进展
作者:小麦研究室

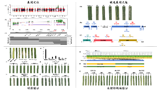
2026年3月17日,我所小麦研究室联合江苏大学、湘湖实验室、南京农业大学与河南农业大学在广谱抗白粉病基因克隆方面取得新进展,相关研究成果以“MutExomeSeq Accelerates the Cloning of PmNCA6 Conferring Powdery Mildew Resistance from Triticum boeoticum”在线发表于《Engineering》期刊(IF=11.6)。

白粉病是小麦生产主要病害之一,受气候条件影响,长江中下游麦区长期是白粉病重发区。目前在本麦区抗白粉病品种(系)中,Pm21基因占比超过95%,抗源单一化给本麦区抗白粉病育种带来新的挑战。该研究利用突变体外显子捕获测序技术在育成品系扬YF267中克隆了抗白粉病基因PmNCA6,该基因编码NLR蛋白,与小麦抗秆锈病基因Sr22为直系同源基因,但功能发生分化,其LRR结构域决定了对白粉菌的专化识别。PmNCA6基因对来自不同麦区的22个白粉菌菌株均表现高抗,且对主要农艺性状及产量无不良影响,在国内推广品种中没有分布,具有重大育种潜力。PmNCA6的育种利用对实现抗病基因合理布局以及延长抗病基因有效周期具有重要意义。

该研究得到生物育种钟山实验室、国家自然科学基金及江苏省自然科学基金等项目资助,小麦研究室万文涛助理研究员和赵仁慧副研究员为论文共同第一作者,别同德研究员、江苏大学何华纲博士、湘湖实验室李洪杰研究员为论文共同通讯作者。

论文链接:https://doi.org/10.1016/j.eng.2026.02.027