我所李爱宏团队揭示南方水稻品种食味品质改良遗传规律
作者:水稻研究室
文章来源:里下河所
点击数: 次
更新时间:2024-11-28 09:01
近日,我所李爱宏研究团队在权威杂志Plant Biotechnology Journal在线发表了题为“Genetic improvement of eating and cooking quality of rice cultivars in southern China”的研究论文。该研究从基因组层面揭示了中国南方水稻品种蒸煮食味品质(ECQ)改良的遗传基础,并为育种家改进水稻ECQ提供了新的遗传资源和育种策略。
高产与优良食味是水稻育种的两大核心目标。随着生活水平的提高,消费者对优良食味稻米的需求日趋明显。稻米食味品质是由多个基因控制的复杂遗传性状,挖掘优良食味关键基因及解析育种群体中的遗传改良规律,对培育优良食味高产品种具有重要意义。
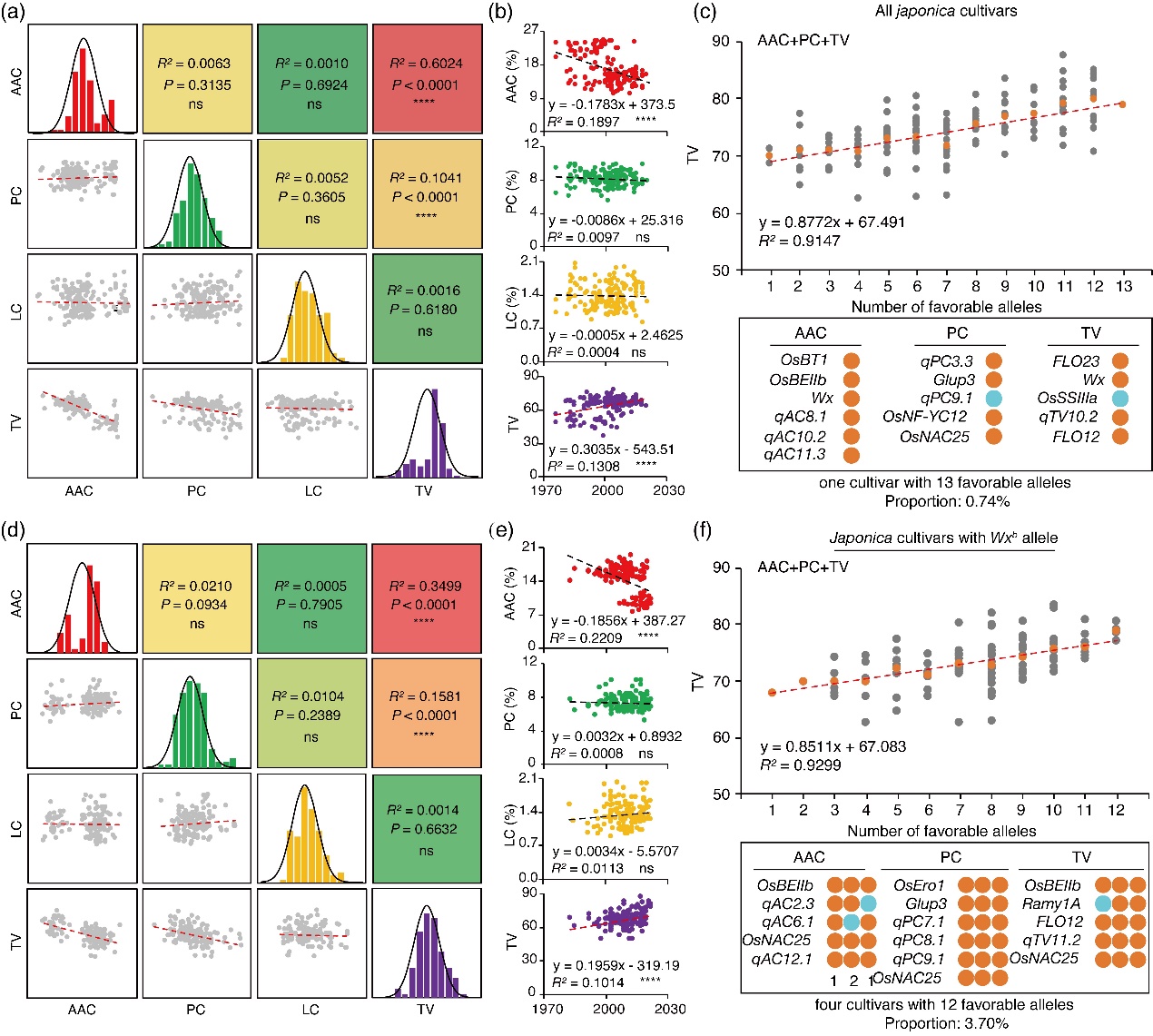
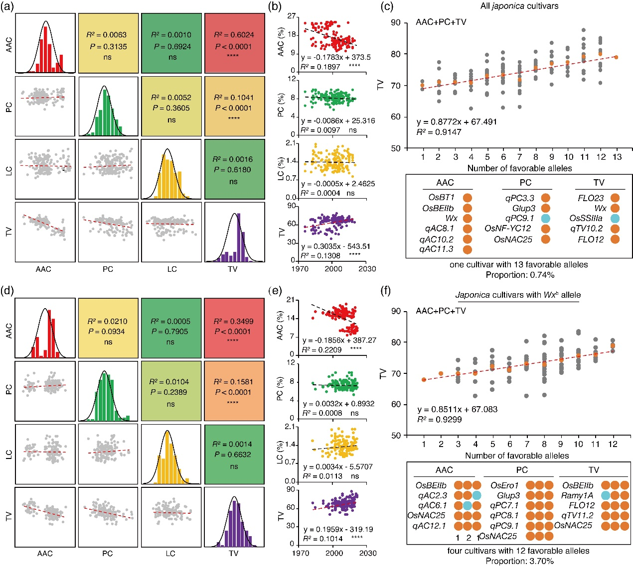
本研究分析了近30年来南方稻区籼稻、粳稻主栽品种及骨干亲本的食味品质性状,结果表明直链淀粉含量和蛋白含量的降低是南方水稻品种食味品质改良的关键。直链淀粉合成关键基因Wx 复等位基因中,控制中等直链淀粉含量的Wxb 和低直链淀粉含量的Wxmp 等位基因分别取代高直链淀粉含量的Wxa 和中等直链淀粉含量的Wxb 等位基因,是籼稻、粳稻品种食味品质改良的最主要原因;而蛋白含量降低主要与多个微效基因的驯化选择有关。优异单倍体型组合效应分析发现,直链淀粉合成主效基因与多个微效基因的综合利用是提升稻米食味品质的可行路径。基于这一发现,提出了两种尚未广泛应用的最优单倍体型组合模式:
Wx b / OsmtSSB1L T / OsDML 4 G / RPBF T / Du3 T 和 Wx b / OsEro1 T /Glup3 G /OsNAC25 G / OsBEIIb C / Ramy1A A / FLO12 A ,分别适用于南方籼稻和粳稻品种食味品质的遗传改良。
水稻室蔡跃副研究员和陈梓春助理研究员为论文的共同第一作者,扬州大学左示敏教授、水稻室肖宁研究员和李爱宏研究员为论文的共同通讯作者。该研究获得江苏省重点研发计划、江苏省核心种源攻关项目、江苏省农业科学院探索性颠覆性创新项目、江苏省自主创新资金项目、国家水稻产业技术体系以及我所科研专项基金的资助。
近日,江苏里下河地区农业科学研究所、江苏省生物育种钟山实验室李爱宏研究团队在权威杂志 Plant Biotechnology Journal在线发表了题为 “Genetic improvement of eating and cooking quality of rice cultivars in southern China” 的研究论文。该 研究从基因组层面揭示了 中国南方水稻品种蒸煮食味品质( ECQ) 改良的遗传基础, 并为育种家改进水稻 ECQ提供了新的遗传资源和育种策略。
高产与优良食味是水稻育种的两大核心目标。随着生活水平的提高,消费者对优良食味稻米的需求日趋明显。稻米 食味品质 是由多个基因控制的复杂遗传性状,挖掘优良食味关键基因及解析育种群体中的遗传改良规律,对培育优良食味 高产 品种具有重要意义。
本研究分析了近 30 年来南方稻区籼稻、粳稻主栽品种及骨干亲本的食味品质性状,结果表明直链淀粉含量和蛋白含量 的降低是南方水稻品种 食味品质 改良的关键。直链淀粉合成关键基因 Wx 复等位基因中, 控制中 等直链淀粉含量 的 Wx b 和 低直链淀粉含量 的 Wx m p 等位基因 分别 取代高 直链淀粉含量 的 Wx a 和中等 直链淀粉含量 的 Wx b 等位基因 ,是籼稻、 粳稻品种食味品质改良的 最 主要原因 ;而蛋白含量降低主要与多个微效基因的驯化选择有关。优异单倍体型组合效应分析发现 , 直链淀粉合成 主效基因与 多个 微效基因的综合利用是 提升稻米食味品质 的 可行路径 。基于这一发现,提出了两种尚未广泛应用 的 最优单倍体型组合模式 : Wx b / OsmtSSB1L T / OsDML 4 G / RPBF T / Du3 T 和 Wx b / OsEro1 T /Glup3 G /OsNAC25 G / OsBEIIb C / Ramy1A A / FLO12 A , 分别适
用于 南方 籼 稻和 粳稻品种 食味品质的遗传 改良。
水稻室 蔡跃 副研究员和 陈梓春助理研究员为论文 的共同第一作者 , 扬州大学 左示敏教授 、水稻室 肖宁研究员和李爱宏研究员为论文 的共同 通讯作者。该研究 获得 江苏省重点研发计划、江苏省核心种源攻关项目、江苏省农业科学院探索性颠覆性创新项目、江苏省自主创新资金项目、 国家水稻产业技术体系以及 江苏里下河地区农业科学研究所 科研专项基金的资助。